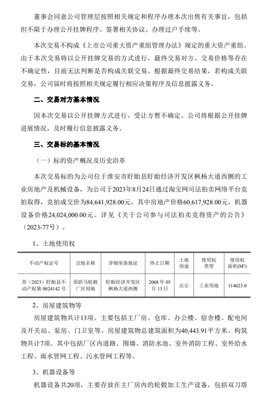
宝武镁业公告,公司拟通过公开挂牌容颜出售位于淮安市盱眙县的工业房地产及机械诞生,挂牌底价为1.17亿元(不含升值税)。这次走动将以公开挂牌走动容颜进行,最终走动对方、走动价钱存在概略情趣,当今无法判断是否组成关连走动。走动不组成《上市公司环节钞票重组惩处目的》秩序的环节钞票重组。走动所得将用于补充流动资金,旨在优化资源成就,周转存量钞票,鼓励公司捏续幽闲健康发展。



进钢铁行业群(铁矿、烧结球团、真金不怕火铁、转炉真金不怕火钢、废钢、电炉真金不怕火钢、炉外高超、连铸、轧钢、钢贸、冶金安全等,岗亭关连群免费)请加小编微信13031001158(泰科钢铁-9)“泰科钢铁”公众号已完成《2025年各人钢企名录》《2025年国内电炉真金不怕火钢企业名录》、《2025年国内真金不怕火铁高炉统计》、《2025年国内转炉诞生汇总》、《2025年国内烧结球团诞生统计》、《2025年国内炉外高超诞生统计》、《2025年国内连铸机汇总手册》、《2025国内热轧产线统计》、《2025国内冷轧产线统计》、《2025国内废钢企业名录》《2025-2026年新建钢铁名目信息统计》等数十大调研,营救各式定制调研,接待说合购买,微信号13031001158(泰科钢铁-9)
]article_adlist-->
海量资讯、精确解读,尽在新浪财经APP

